Технология сборки сварочного аппарата
Если вас интересует, как сделать сварочный аппарат собственноручно, то нужно следовать такому плану:

Выпрямитель располагается на одном пульте управления с преобразователем и дросселю. Регулятор силы тока располагается на панели управления.

С имеющихся катушек преобразователя (не задевая сердечник) удаляются дополнительные обмотки. К основной обмотке прикасаться не нужно, а вот среднюю можно перемотать проводом, выполняя отводы через последующие тридцать витков.

Клеммы для выведения дополнительного типа обмотки преобразователя изготавливаются из трубок, из меди, диаметр которых равен 10-12 миллиметров, в длину они достигают 30-40 миллиметров. Одна сторона клеммы расклепывается и в образовавшейся пластине просверливается выемка размером около десяти миллиметров, с обратной стороны, вставляется предварительно зачищенный провод.

С панели, размещённой сверху преобразователя, удаляются винты, оснащённые гайками, и заменяются усовершенствованными винтами, типа М10 – к ним подсоединяются клеммы.



Для выведения основной обмотки создается отдельная плата и прикрепляется к преобразователю. Предварительно в плате нужно создать 10-11 отверстий, в диаметре достигающих 6 миллиметров, и соединить с ними винты М6, содержащие две гайки и шайбы. Далее, осуществляется параллельное соединение двух боковых обмоток, а затем добавление к ним средней обмотки.
Главной характеристикой самодельного сварочного аппарата является то, что к электрической сети он может быть подключен только через рубильник, используя провода сечения около 1,5 мм2.

С фото сварочного аппарата, изготовленного своими руками можно ознакомиться в нашей галерее.

Если при изготовлении представленного аппарата своими руками возникают трудности, то всегда можно приобрести сварочный аппарат в магазине.
Сварочный аппарат нельзя назвать инструментом первой необходимости дома, как например отвертку или молоток. Однако бывают ситуации, когда сварочный аппарат бывает действительно необходимым. В данном материале мы рассмотрим способ сборки простого сварочного аппарата в домашних условиях.
Предлагаем в первую очередь просмотреть видеоролик по изготовлению сварочного аппарата
Итак, нам понадобится: – емкость для воды;– соль;– вода;– две металлические пластины;– провод с вилкой;– два провода;– сварочный электрод.
По утверждению автора самоделки, процесс создания отнимает всего 15 минут, так что давайте не терять время зря и перейти к изготовлению самодельного сварочного аппарата. Первым делом нам необходимо взять одну металлическую пластину и прикрутить к ней один из двух проводов.
Повторяем процесс со второй пластинкой и вторым проводом.
Далее берем емкость и наливаем в нее воды. Автор использует обычную банку, что может стать отличным решением благодаря своему маленькому размеру. Воды нужно залить примерно до половины:
Следующим делом засыпаем в воду две столовых ложки соли и хорошенько размешиваем все.
В получившуюся смесь погружаем две пластинки и проводами, накрученными на них.
В целях безопасности металлические пластинки советуется закрепить прищепками.
Пластины фактически позволяют регулировать ток сварки. Как именно это работает? Чем глубже мы погружаем пластинки, тем больше получаем ток.
Один провод, идущий от одной из пластинок, мы должны подключить к фазу, а второй провод – к сварочному электроду.
Также берем нулевой провод и подсоединяем к предмету, который нам необходимо варить.
Возникает вполне логический вопрос – как можно определить, где фаза и где ноль, если по каким-то причинам дома нет специальных аппаратов по измерению. Есть старый верный способ: нужно всего лишь прикоснуться проводом до земли. Тот провод, который будет искрить при касании с землей, то и является фазовый.
Следует обязательно предупредить, что сварочный аппарат является опасным для здоровья, если не соблюдать правил безопасности. Ни в коем случае не прикасайтесь к электроду голыми руками, также остерегайтесь проводов. Исключительно все детали сварочного аппарата находятся под напряжением 220 в.
В арсенале домашнего мастера бывает много инструментов на все случаи жизни.

Сварочный аппарат является незаменимым устройством для настоящих умельцев. Его можно купить в магазинах. Однако куда интереснее и дешевле собрать своими руками.
Его сегодня можно приобрести в специализированных магазинах. Моделей существует множество. Продаются различные аксессуары к прибору и расходные материалы. А можно ли сделать сварочный аппарат своими руками? Ответ прост: можно и даже нужно!
Мобильный дуговой сварочный аппарат — Бесплатные чертежи портативного сварочного аппарата «сделай сам» — лучший магазин чертежей «сделай сам»
Собери свой собственный мобильный дуговой сварочный аппарат Бесплатные чертежи Сварочный аппарат «Сделай сам» Переносной металлообрабатывающий станок
Эти бесплатные чертежи «Сделай сам» покажут вам, как собрать собственный портативный сварочный аппарат «Сделай сам». Достаточно маленький, чтобы его можно было спрятать под капотом легкового автомобиля, но достаточно мощный, чтобы работать с электродами до 3/16 дюйма в диаметре, этот 200-амперный.

Чертежи мобильных дуговых сварочных аппаратов – Сборка сварочного аппарата своими руками Чертежи мобильных дуговых сварочных аппаратов можно найти во многих местах. Некоторые из них бесплатны, а другие стоят денег. Бесплатные планы дают вам только базовую схему. Некоторые планы настолько детализированы, что включают примечания к дизайну. Создание собственного сварочного аппарата для дуговой сварки может сэкономить вам время и деньги, а также улучшить конструкцию.

ACTIV8X Портативный сварочный аппарат для дуговой сварки ACTIV8X обладает множеством функций. Технология CrossLinc является ключевой особенностью, которая устраняет необходимость в дополнительных сенсорных кабелях и кабелях управления. С помощью этой технологии вы можете находиться на расстоянии до 200 футов от источника питания, не испытывая падения напряжения или нестабильности дуги. Эта функция также упрощает настройку аппарата и выполнение различных сварочных задач.
Благодаря ряду функций портативный сварочный аппарат «Сделай сам» станет полезным приобретением в любом магазине. Его портативность, механизм подачи проволоки и варианты электродов позволяют легко переносить его на рабочие площадки. Устройство поддерживает процессы импульсной сварки MIG, STT Field и CV-MIG. А его легкая конструкция позволяет легко переносить его из одного места в другое.
GMAW Если вы когда-нибудь хотели построить свой собственный сварочный аппарат, вас могут заинтересовать чертежи мобильных дуговых сварочных аппаратов. Вы можете построить металлообрабатывающий станок самостоятельно за небольшую часть стоимости заводской модели. Этот портативный сварочный аппарат можно использовать для сварки металла, алюминия и других материалов, и его легко транспортировать из одного места в другое. Схемы Mobile Arc Welder позволяют вам собрать свой собственный сварочный аппарат с помощью нескольких простых шагов.
Первый шаг к созданию аппарата для дуговой сварки — найти правильные чертежи. Вам следует поискать высококачественное руководство или план «сделай сам», который включает подробные инструкции. Убедитесь, что вы выбрали правильную силу тока. Это может быть проблемой, если у вас нет опыта работы со сварщиками.

Дуговая сварка с флюсовой проволокой Аппарат для дуговой сварки с флюсовой проволокой представляет собой гибкий процесс сварки, обеспечивающий высокое качество сварных швов. Эта портативная машина достаточно универсальна, чтобы ее можно было использовать на открытом воздухе, даже в ветреную погоду. Этот процесс хорошо работает со всеми типами металлов, а также подходит для загрязненных материалов. Если вы подумываете о приобретении собственного аппарата для дуговой сварки с флюсовой проволокой, вам следует получить квалифицированную консультацию от TWI.
Сегодня на рынке представлено множество различных моделей аппаратов для дуговой сварки с флюсовой проволокой, от аппаратов с воздушным охлаждением до аппаратов с водяным охлаждением. В любом случае вы будете работать с механизмом подачи проволоки, который подает электрод по кабелю.

Сварка электродом Если вы когда-нибудь задумывались, как собрать мобильную дуговую сварку, вы не одиноки. Многие люди годами мечтали построить собственный сварочный аппарат. Независимо от того, занимаетесь ли вы сваркой в качестве хобби или интересуетесь металлообработкой в коммерческих целях, планы мобильных дуговых сварщиков помогут вам в их создании. Вот некоторые из наиболее важных вещей, которые вам нужно знать об этих портативных сварочных аппаратах.
Электросварочный аппарат — чрезвычайно универсальное оборудование, с его помощью можно создавать любые объекты, от инструментов до предметов повседневного обихода.

Мини сварочный аппарат 12 В
С помощью этого простого сварочного аппарата вы сможете резать тонкие металлы, сваривать медные провода, наносить гравировку на металлическую поверхность. Без проблем можно найти и другие применения. Такой мини сварочный аппарат возможно питать напряжением 12-24 В.
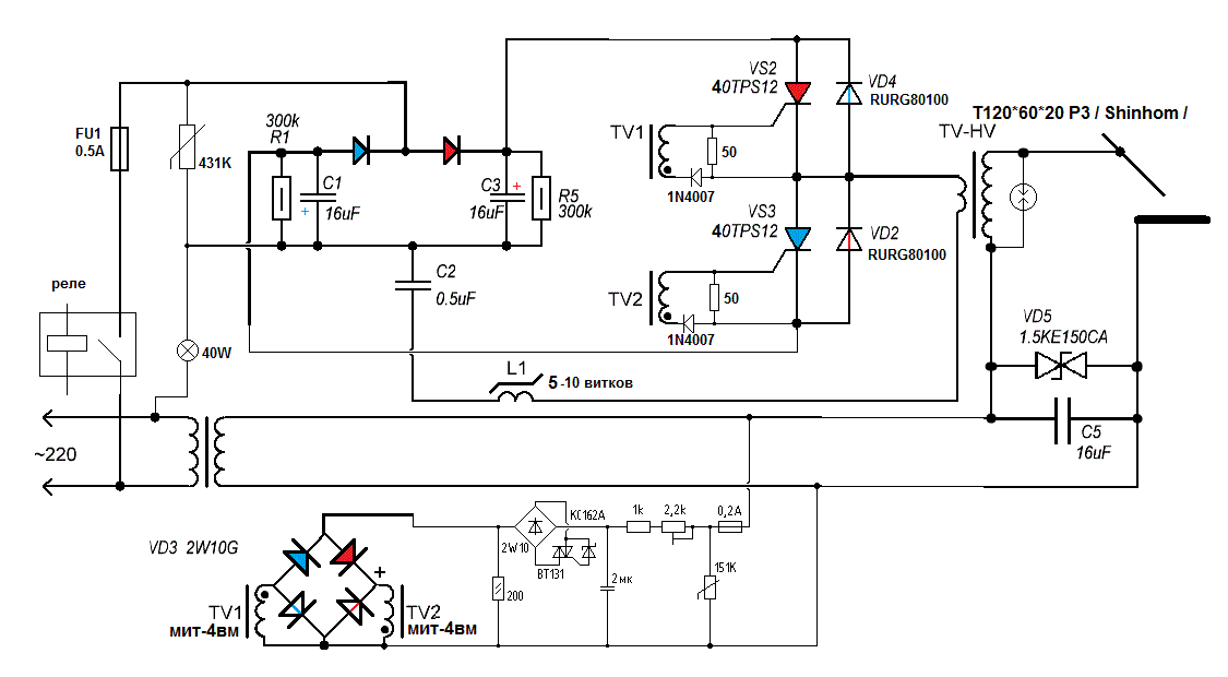
В основе сварочного аппарата лежит высоковольтный преобразователь высокой частоты. Построенный по принципу блокинг-генератора с глубокой трансформаторной обратной связью. Генератор формирует кратковременные электрические импульсы, повторяющиеся через сравнительно большие интервалы. Частота тактирования лежит в пределах 10-100 кГц.Коэффициент трансформации этой схемы будет 1 к 25. Это значит, что если подать на схему напряжение 20 В, то на выходе должно быть порядка 500 В. Это не совсем так. Так как любой импульсный трансформаторный источник или генератор без нагрузки имеет мощные высоковольтные импульсы, достигающие напряжения 30000 В! Поэтому, если вы разберете любую импульсную китайскую зарядку, то увидите параллельно выходному конденсатору подпаянный резистор.
Напряжение на выходе трансформатора опасно для жизни!
Схема мини сварочного аппарата
Необходимые детали:
- Трансформатор – самодельный, порядок изготовления описан ниже.
- Резисторы – мощностью 0,5-2 Вт.
- Транзистор был использован FP1016, но его трудно найти из-за его специфичности. Можно заменить на транзистор 2SB1587, КТ825, КТ837, КТ835 или кт829 с изменением полярности источника питания. Подойдет и другой транзистор с током коллектора от 7 А, напряжением коллектор-эмиттер от 150 В, с большим коэффициентом усиления (составной транзистор).
Транзистор обязательно нужно устанавливать теплоотвод. Хоть этого нет на схеме, но будет неплохо поставить фильтрующий конденсатор параллельно источнику, чтобы все помехи от работы блокинг-генератора не полезли в источник.
Изготовление трансформатора
Трансформатор намотан на куске ферритового стержня от радиоприемника.
- Обмотка коллектора – 20 витков провода 1 мм.
- Обмотка базы – 5 витков поводом 0,5-1 мм.
- Высоковольтная обмотка – 500 витков поводом 0,14-0,25 мм.
Все обмотки мотаются в одну сторону. Сначала коллекторная обмотка, по верх неё обмотка базы. Затем следует трехслойная изоляция из белой изоленты. Далее наматываем высоковольтную обмотку, 1 слой 125 витков потом изоляция, затем повторяем. Итого должно получиться 4 слоя, что равно 500 виткам. Сверху так же изолируем белой изолентой в несколько слоев.
Собираем схему. Если все исправно – должно запуститься все без проблем. Так как рабочая частота генератора превышает звуковую частоту, то писк при работе вы не услышите, так что не стоит прикасаться к выходу трансформатора руками.
Запуск генератора начните с напряжения 12 Вольт и при необходимости повышайте.Дуга зажигается с расстояния 1 см, что свидетельствует о напряжении 30 кВ. Высокая частота не дает разорваться горящей дуге, вследствие чего дуга горит очень стабильно. При использовании медного электрода при близком контакте с другим электродом образуется плазменная среда (плазма меди) в результате чего повышается температура дуговой сварки-резки.
Испытания сварочного аппарата резкой и сваркой
Режем дугой лезвие от бритвы.
Сплавляем медные провода, толщиной до 1 мм.
В роли электрода использовалась толстая медная проволока. Он зажат в деревянной спичке, так как сухое дерево является и хорошим изолятором.
Если вам понравился этот небольшой сварочный аппарат, то вы можете сделать его и больших размеров, и мощности.
Но будьте крайне осторожны.Также для увеличения мощности можно собрать генератор по двухтактной схеме, да ещё и на полевых транзисторах, как тут – Простой индукционный нагреватель 12 В. В этом случае мощность будет порядочная.Также не стоит смотреть на яркие разряды дуги не вооруженным взглядом, используйте специальные защитные очки.
Автор видеосамоделки — Artym Kositsyn
Виды и характеристики инструмента
После того как все необходимые условия подготовительного этапа благополучно соблюдены, открывается возможность сделать модель сварочного устройства своими руками. Сегодня встречается множество принципиальных схем, по которым можно изготовить аппарат. Они действуют по одному из подходов:
- Постоянный или переменный ток.
- Импульсный или инверторный.
- Автоматический или полуавтоматический.
Стоит обратить внимание на аппарат, принадлежащий к трансформаторному типу
Важной характеристикой этого устройства является работа от переменного тока, позволяющая использовать его в бытовых условиях. Аппараты переменного тока способны обеспечивать номенклатурное качество швов сварных соединений
Агрегат такого типа легко найдёт своё применение в быту при обслуживании недвижимости, расположенной в частном секторе
Аппараты переменного тока способны обеспечивать номенклатурное качество швов сварных соединений. Агрегат такого типа легко найдёт своё применение в быту при обслуживании недвижимости, расположенной в частном секторе.
https://youtube.com/watch?v=RvjiNon6vNA
Для того чтобы собрать такое устройство, необходимо иметь:
- Около 20 метров кабеля или провода большого сечения.
- Металлическое основание высокой магнитной проницаемости, которое будет использовано в качестве сердечника трансформатора.
Оптимальная конфигурация сердечника имеет стержневую основу П-образной формы. В теории запросто может подойти сердечник любой другой конфигурации, к примеру — круглой формы, взятой из статора, пришедшего в негодность электродвигателя. Но на практике наматывать обмотку на подобное основание значительно сложнее.
Площадь сечения для сердечника, принадлежащего бытовому сварочному аппарату самодельного образца, равна 50 см 2. Этого будет достаточно для того, чтобы применять в установке стержни от 3 до 4 мм в диаметре. Использование большего сечения лишь приведёт к увеличению массы конструкции, а эффективность аппарата выше не станет.
Трансформаторы (с выпрямителем или без него)
Сердце трансформатора — сердечник. Он набирается из пластин трансформаторной стали, изготовить которые вручную довольно проблематично. Правдами и неправдами исходный материал добывается на заводах, в строительных бригадах, на пунктах сбора металлолома. Полученная конструкция (как правило, в виде прямоугольника) должна иметь сечение не меньше, чем 55 см². Это довольно тяжелая конструкция, особенно после укладки обмоток.
При сборке обязательно надо предусмотреть регулировочный винт, с помощью которого можно двигать вторичную обмотку относительно неподвижной первички.

Чтобы не вдаваться в сложности расчетов сечения проводов, возьмем типовые параметры:
- сила тока на вторичке 100–150 А;
- напряжение холостого хода 60–65 вольт;
- рабочее напряжение при сварке 18–25 вольт;
- сила тока на первичной обмотке до 25 А.
Исходя из этого, сечение провода первички должно быть не менее 5 мм², если делать с запасом — можно взять провод 6–7 мм². Изоляция должна быть жаростойкой, из материала, не поддерживающего горение.
Вторичная обмотка набирается из провода (а лучше медной шины), сечением 30 мм². Изоляция тряпичная. Пусть толщина вас не пугает, количество витков на вторичке небольшое.
Количество витков первичной обмотки определяется по коэффициенту 0.9–1 виток на вольт (для наших параметров).
Формула выглядит так:
W(количество витков) = U(напряжение) / коэффициент.
То есть, при напряжении в сети 200–210 вольт, это будет порядка 230–250 витков.
Соответственно, при напряжении вторички 60–65 вольт, количество ее витков составит 67–70.
С технической точки зрения трансформатор готов. Для удобства использования рекомендуется выполнить небольшой запас по вторичной обмотке, с несколькими ответвлениями (на 65, 70, 80 витках). Это позволит уверенно работать в местах с пониженным напряжением сети.
Прятать агрегат в корпус, или оставлять открытым — это вопрос безопасности использования. Типовой изготовленный сварочный трансформатор своими руками выглядит так:

Оптимальный материал для корпуса — текстолит 10–15 мм.
Добавляем выпрямитель
Самодельный мощный сварочный трансформатор с точки зрения схемотехники — обычный блок питания. Соответственно выпрямитель устроен так же просто, как в сетевом заряднике для мобильного телефона. Только элементная база будет выглядеть на несколько порядков массивнее.
Как правило, в простую схему из диодного моста добавляют пару конденсаторов, гасящих импульсы выпрямленного тока.

Можно собрать выпрямитель и без них, но чем ровнее ток, тем качественней получается сварочный шов. Для сборки собственно моста применяются мощные диоды типа Д161–250(320). Поскольку при нагрузке на элементах выделяется много тепла, его нужно рассеивать с помощью радиаторов. Диоды крепятся к ним с помощью болтового соединения и термопасты.

Разумеется, ребра радиаторов должны либо обдуваться вентилятором, либо выступать над корпусом. Иначе вместо охлаждения они будут греть трансформатор.
Мини сварочный трансформатор
Если вам не нужно варить рельсы или швеллера из стали 4–5 мм, можно собрать компактный сварочник для спайки стальной проволоки (изготовление каркасов для самоделок) или сварки тонкой жести. Для этого можно взять готовый трансформатор от мощного бытового прибора (идеальный вариант — микроволновка), и перемотать вторичную обмотку. Сечение провода 15–20 мм², потребляемая мощность не более 2–3 кВт.

Расчет схемы производится также, как и для более мощных агрегатов. При сборке выпрямителя можно использовать менее мощные диоды.
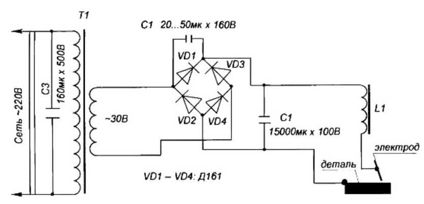
Микросварочник
Если сфера применения ограничена спайкой медных проводов (например, при монтаже распределительных коробок), можно ограничиться конструкцией размером с пару спичечных коробков.
Выполняется на транзисторе КТ835 (837). Трансформатор изготавливается самостоятельно. Фактически — это высокочастотный повышающий преобразователь.
В отличие от традиционных сварочников, в данной схеме используется высокое напряжение, до 30 кВ
Поэтому при работе следует соблюдать осторожность
Трансформатор мотаем на ферритовом стержне. Две первичные обмотки: коллекторная (20 витком 1 мм), базовая (5 витков 0.5 мм). Вторичная (повышающая) обмотка — 500 витков 0.15 проволоки.

Собираем схему, припаиваем по схеме резисторную обвязку (чтобы трансформатор не перегревался на холостом ходу), аппарат готов. Питание от 12 до 24 вольт, с помощью такого аппарата можно сваривать жгуты проводов, резать тонкую сталь, соединять металлы толщиной до 1 мм.

В качестве сварочных электродов можно использовать толстую швейную иглу.
Устройство для спайки проводов
Если прибор будет предназначаться только для работы с тонкими жилами, например, при установке распределительных щитков, обходятся микросварочным прибором. Размер устройства составляет 7-10 см. Оно собирается на основе транзистора КТ835. Трансформатор наматывают самостоятельно, придавая ему вид высокочастотного повышающего преобразователя.
В отличие от стандартных схем, конструкция использует высокое напряжение (до 30000 В). При сварке этим устройством соблюдают технику безопасности. Трансформатор изготавливают на базе ферритового стержня. Первая обмотка включает 20 витков диаметром 1 мм, вторая — из 500. В схему вводят резисторы, препятствующие перегреву прибора на холостом ходу.
Рейтинг качественных мини сварочных аппаратов до 15000 рублей
BestWeld, BESTMINI 180 MMA

Эта конструкция способна функционировать при температуре -20°С. Аппарат инверторного типа применяется для работы с небольшими заготовками. Для функционирования необходимы электроды диаметром 1,6х4 мм. Отдельного внимания заслуживает возможность регулировки форсажа дуги. Корпус относится к категории морозостойких и влагостойких, что позволяет работать на улице в любое время года. Вес – 2,7 кг.
Средняя цена новинки – 10850 руб.
BestWeld, BESTMINI 180 MMA
Достоинства:
- небольшие габариты;
- мобильность;
- простота в эксплуатации;
- защищенный корпус;
- возможность регулировки форсажа дуги.
class=’s-article__points-list’>
Недостатки:
Fubag IR 200 (MMA) VRD 38900

Коэффициент мощности у этой модели составляет 6,5/8,1 кВт. Конструкция имеет небольшие габариты. Пользуется заслуженным спросом среди отечественных потребителей во многом благодаря возможности работы в труднодоступных местах. Держать устройство можно посредством одной руки. Риск выскальзывания исключается благодаря наличию ребристой поверхности. Для подключения провода понадобится несколько секунд за счет наличия байонетного разъема. Отмечается присутствие плавной регулировки посредством эргономичной ручки с повышенным коэффициентом чувствительности. Устройство работает от сети в диапазоне 150-240 В. Толщина сварочного шва составляет 0,8 см. Допускается применение проволоки диаметром 1,6-5 мм.
Fubag IR 200 (MMA) VRD 38900
Достоинства:
- присутствует индикатор включения и перегрева;
- можно держать одной рукой;
- защита от залипания;
- может функционировать в условиях пониженного напряжения;
- опция, позволяющая форсировать дугу;
- небольшие габариты;
- опция горячего старта;
- эксплуатационный срок.
class=’s-article__points-list’>
Недостатки:
СПЕЦ Мини-250ПН MMA

Эта модель характеризуется повышенным эксплуатационным сроком и удобством в использовании. За счет компактных габаритов изделие можно носить одной рукой. Помимо этого модель обладает отличными эксплуатационными характеристиками. Для работы с приспособлением можно использовать электроды диаметром 1,6-5 мм. Это позволит сварить элементы толщиной до 1 см. Корпус относится к категории влагоустойчивых, однако, под дождем заниматься сваркой не рекомендуется. За счет уникальных конструктивных особенностей исключается риск соприкосновение пальцев с внутренними элементами.
Стоимость – 8000 руб.
СПЕЦ Мини-250ПН MMA
Достоинства:
- скрытый функционал;
- защищенный корпус;
- небольшие габариты;
- отличное соотношение цены и качества;
- безопасность;
- повышенный эксплуатационный срок.
class=’s-article__points-list’>
Недостатки:
Wester, MINI 200Т MMA

Эта популярная модель пользуется заслуженным спросом среди отечественных потребителей. Привлекает не только компактными размерами, но и удобством в эксплуатации, а также качеством сборки. Характерной особенностью является наличие широкого диапазона рабочих температур. Это позволит работать в любых условиях вне зависимости от погодных условий. Коэффициент сварочного тока составляет 30-200 А. На выходе показатель напряжения – 155-255 В. Диаметр используемых электродов стандартный.
Средняя цена – 7999 руб.
Wester, MINI 200Т MMA
Достоинства:
- превосходные эксплуатационные характеристики;
- компактные габариты;
- возможность носить одной рукой;
- защищенный корпус;
- широкий диапазон рабочих температур.
class=’s-article__points-list’>
Недостатки:
Wester, MINI 160Т MMA

Характерной особенностью этой модели принято считать наличие опции антиприлипания и горячего старта. Отличный прибор для решения повседневных задач в частном доме. Может использоваться как в помещении, так и вне его. Для сваривания тонких металлических заготовок много времени не потребуется. Качество швов – высокое. Для работы понадобится наличие бытовой розетки и удлинителя, так как собственный провод короткий. Для дальнейших работ необходимо приобрести электроды диаметром 1,6-4 мм. Коэффициент напряжения на выходе составляет 155-255 В.
Стоимость – 7150 руб.
Wester, MINI 160Т MMA
Достоинства:
- полезные опции;
- компактные габариты;
- качество швов;
- простота в эксплуатации;
- защищенный корпус;
- скрытый функционал.
class=’s-article__points-list’>
Недостатки:
Существуют четыре основных типа сварочных аппаратов
- Трансформатор. Устройство работает на переменном токе. Основной узел ничем не отличается обычного блока питания: на входе 220 вольт, на выходе требуемые 60 вольт. За счет возможности механического перемещения вторичной обмотки по сердечнику, меняется значение рабочего тока.Преимущества: простота и дешевизна конструкции, ремонтопригодность.Недостатки: большие размер и вес, переменный ток приводит к нестабильному формированию сварочного шва, для работы требуется высокая квалификация специалиста.
- Выпрямитель. По сути, это тот же трансформатор, только с диодным (тиристорным) выпрямителем в цепи вторичной обмотки.После преобразования напряжения на трансформаторе (с традиционным механическим регулятором силы тока), вторичное переменное напряжение выпрямляется одним из способов. В примитивных (недорогих) конструкциях применяется диодный мост. Более продвинутые схемы работают на тиристорной схеме, с возможностью регулировки параметров.Преимущества: стабильные параметры сварки, возможность работать с различными металлами, не требуется высокая квалификация мастера.Недостатки: более высокая стоимость, сложность в ремонте и обслуживании.Некоторые мастера переделывают простейший трансформаторный сварочник в аппарат постоянного тока. Для этого необходимо лишь собрать мощный выпрямитель, и подключить его к выходу вторичной обмотки. Для этого потребуются мощные диоды (собираем мост) и радиаторы для рассеивания тепла.
Общий недостаток рассмотренных схем — зависимость выходных параметров от качества электросети. Если есть просады напряжения (при сварке — это нормальное явление), меняются характеристики выходных напряжения и тока. За счет этого страдает качество сварочного шва. Поэтому ручная регулировка силы тока (перемещением обмоток) обязательна.
Полуавтомат. Это продвинутый вариант выпрямителя, с устройством механической подачи сварочной проволоки в зону работ. Сварка производится в среде инертного газа, для выполнения работы требуется газовый баллон.Преимущества: качественный шов, нет необходимости в специальной подготовке мастера. Недостатки: требуется дополнительное оборудование (газовый баллон), высокая стоимость.
Инвертор. На сегодняшний день самый распространенный сварочник среди любителей. В качестве преобразователя напряжения используется инверторный блок питания с ШИМ управлением. Эта технология на сегодняшний день стала доступной, что положительно сказывается на стоимости. Преимущества: работать с аппаратом может даже начинающий сварщик, компактные размеры, малый вес. Недостатки: не слишком высокая надежность, сложность в ремонте.
Любой из перечисленных аппаратов можно собрать самостоятельно. Проведем обзор технологий изготовления по моделям:
Сварка мелких деталей в домашних условиях — Справочник металлиста
Всем давно известно о методиках сваривания. Впрочем, мало кому известно, о существовании различных категорий соединительных процессов с использованием всякого рода носителей энергии, необходимость которых обусловлена огромным спросом. Главенствующий, самый распространенный, вид сварки в бытовых условиях – точечная сварка.
Как варить электросваркой своими руками
Р
учная электросварка была и будет популярна у домашних мастеров, поскольку разобраться как варить электросваркой своими руками на достаточном в быту уровне, можно буквально в считанные часы. Это привлекает, учитывая, насколько сварочные работы востребованы в ремонтах и работах по изготовлению различных конструкций в гараже, доме, на усадьбе.
Соединение деталей сваркой в наше время стало еще популярнее, что обусловлено появлением доступного и удобного оборудования и сейчас ручная сварка инвертором стала обыденным делом.
.1. Сущность и принцип электросварки.2. Что происходит при сварке?.3. Виды электросварки.4. Виды сварочных аппаратов для ручной дуговой сварки. 5.
Виды сварных соединений. Сварной шов и его подготовка.6. Подготовка места шва.7. Оснастка и вспомогательные приспособления для электросварки.8. Электроды для сварки.9. Как сваривать металлические детали ручной сваркой плавящимся электродом.
10.
Заключение.
Старый сварочный аппарат и инвертор
Сущность и принцип электросварки
Чтобы научится использовать электросварку, понять присущие ей возможности и ограничения, необходимо хотя бы в общем виде представлять какие процессы происходят в ее слепящем пламени.
Важно!
Сварка металлических деталей далеко не безобидное дело, если вспомнить, что температуры тут порой за 8000°С, (для сравнения, температура на поверхности Солнца 5730°С!). Такая температура порождает мощное излучение и даже случайного взгляда на пламя дуги порой достаточно для сильного ожога глазных тканей (электрофотоофтальмии).
Основным «инструментом» электросварки служит электрическая дуга — непрерывный разряд в газовой среде, представляющий собой «четвертое» состояние вещества – плазму.
Колоссальная температура плазмы и делает возможным сваривать детали электросваркой: металл плавится и, кристаллизуясь на стыке заготовок, создает из нескольких деталей цельное изделие.
Что происходит при сварке?
В самом общем виде при сварке происходит следующее. Если мы подадим напряжение на металлическую деталь и на сварочный электрод, то при их соприкосновении возникнет короткое замыкание, в точке касания мгновенно возрастет температура, и сопутствующая ей термоэлектронная эмиссия . Т. е. металл начинает испускать электроны.
Теперь, даже если электрод немного отодвинуть, через промежуток все равно будет проходить эл. ток, то есть возникнет электрическая дуга.
Дальнейшее ее горение поддерживается за счет образования свободных ионов – молекул вещества, имеющих электрический заряд. Образуются они благодаря высокой температуре дуги, а сам процесс называется термической ионизацией.
Электросварка
Виды электросварки
На этом принципе основано множество видов и подвидов электросварки:
- электросварка с использованием плавящегося электрода;
- дуговая сварка под флюсом;
- дуговая сварка в среде защитного газа;
- электрошлаковая сварка;
- сварка с принудительным формированием шва;
- плазменная сварка;
- контактная точечная, шовная контактная и т.д.





























